登录
无障碍
长者模式
搜索
首页
新闻动态
政务公开
政务服务
互动交流
机关党建
专题专栏
当前位置:
首页
/
政务公开
/
政府信息公开
/
信息公开详情页
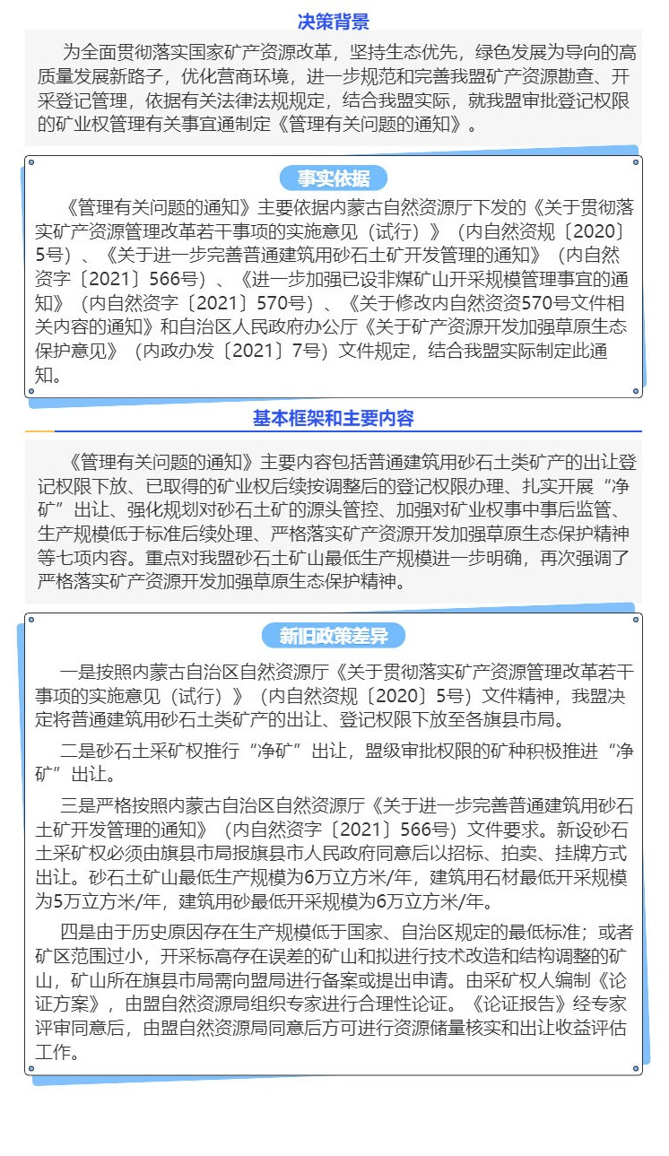
《兴安盟自然资源局关于进一步规范矿业权管理有关问题》的政策解读
来源:兴安盟自然资源局
发布时间:2022-05-19 15:08
字体大小:
A+
A
A-
分享:
打印
上一篇
下一篇
关闭
相关文章
兴安盟自然资源局关于进一步规范矿业权管理有关问题的通知